В Китае заморозили мозг человека, а затем разморозили через 1,5 года
Клетки мозга не получили повреждений.
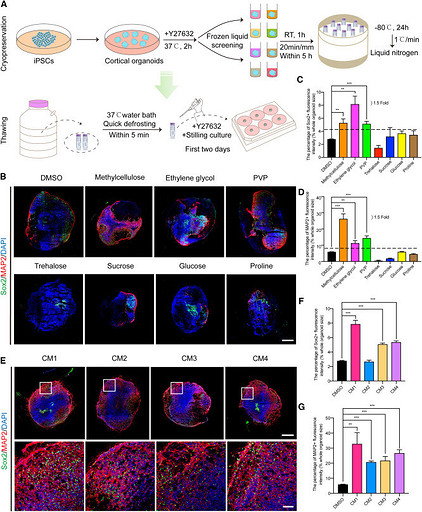
Ученые из Фуданьского университета в Китае продвинулись в области криоконсервации живых организмов. Они сумели сохранить функционирование клеток человеческого мозга после глубокой заморозки.
Достичь этого удалось благодаря специальной жидкости, которая позволяет сохранить целостность тканей при размораживании. Вещество называется MEDY, оно состоит из метилцеллюлозы, этиленгликоля, ДМСО и Y27632.
Тестировалась жидкость на соединениях, выращенных в лаборатории. Ученые погрузили ткани в жидкость, а затем заморозили субстанцию. Через сутки разморозили и проверили работоспособность клеток. Все прошло успешно. Более того, один образец пролежал в заморозке 1,5 года. После разморозки сохранил структурную целостность и не получил повреждений.
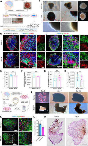
Схожий эксперимент провели с клетками реального мозга, взятыми у человека, страдающего от эпилепсии. После разморозки выяснилось, что никаких изменений в клетках и тканях не произошло.
Что еще?
- vivo раскрыла характеристики флагманских планшетов iQOO Pad 2 и iQOO Pad 2 Pro
- Senua’s Saga: Hellblade II вышла на Xbox и ПК. Игру моментально взломали и выложили на торренты
- Представлен игровой ноутбук Infinix GT Book с дизайном Cyber Mecha, процессором Intel Core i9 и видеокартой RTX 4060
Источник: Cell














Читайте нас в социальных сетях